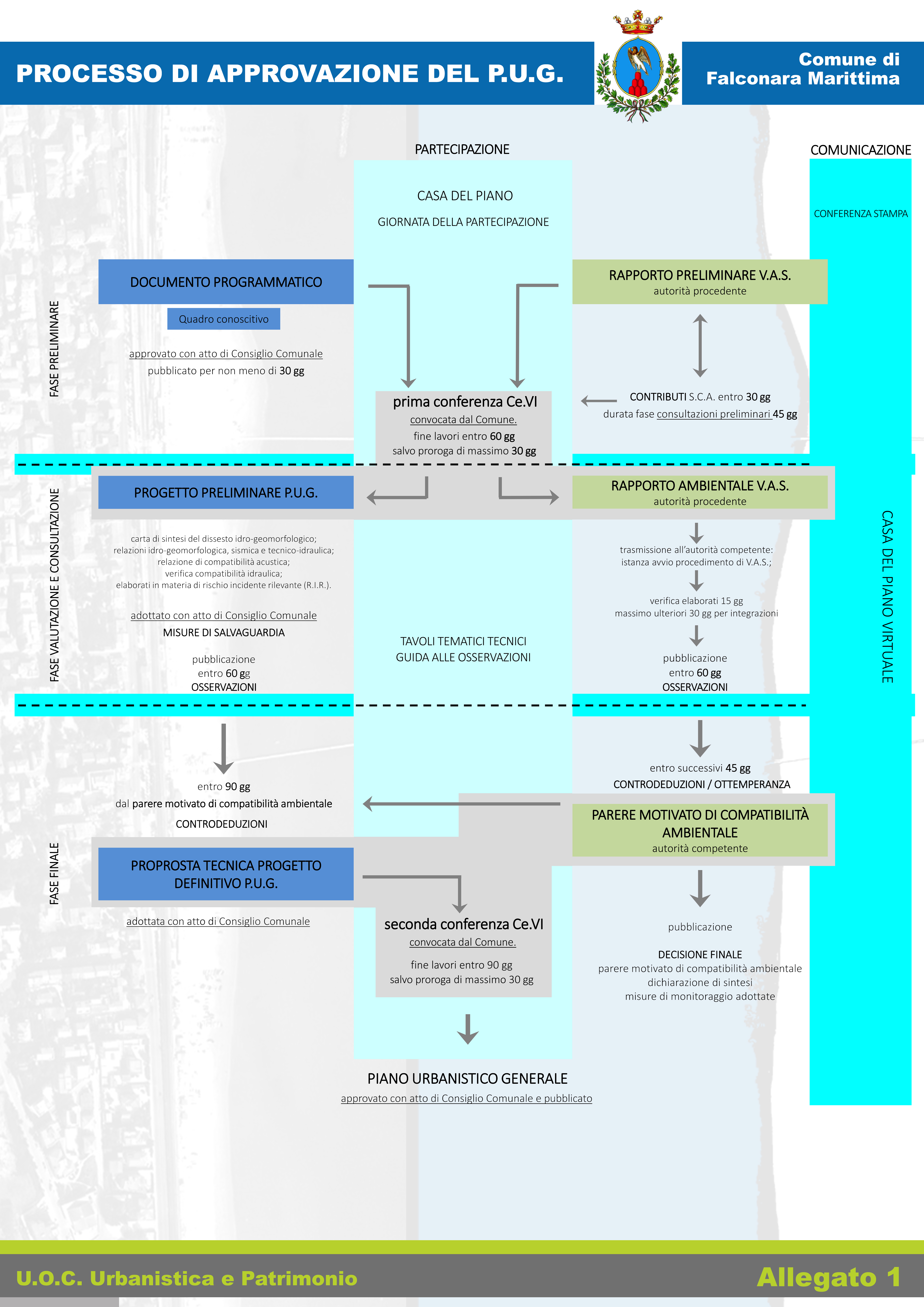
Le macro fasi dell'iter PUG previsto dalla L.R. 19/2023

Schema Processo di Approvazione del PUG, presa d’atto con DGC n°251 del 19/06/2025.

 

Riferimenti Normativi


L.R. Marche n. 19 del 30 novembre 2023: "Norme della pianificazione per il governo del territorio"

D.G.R. n. 87 del 29.01.2024: Disciplina delle modalità di verifica del possesso dei requisiti di cui al comma 5 dell’art. 5 della L.R. 19/2023 “Norme della pianificazione per il governo del territorio”.

D.G.R. n. 1188 del 29.07.2024: L.R. 19/2023 “Norme della pianificazione per il governo del territorio” art. 4 - Conferenza di copianificazione e valutazione interistituzionale – CeVI – Individuazione del rappresentante unico regionale e approvazione delle linee operative per le procedure di varianti ai PRG vigenti di cui al comma 15 dell’art. 33.

D.G.R. n. 1404 del 11.08.2025: L.R. 19/2023 “Norme della pianificazione per il governo del territorio” approvazione della “Scheda tipo per il censimento del patrimonio edilizio esistente nel territorio rurale” ai sensi dell’art. 24 comma 7.

D.G.R. n. 1405 del 11.08.2025: L.R. 19/2023 “Norme della pianificazione per il governo del territorio” art. 7, c. 7 - Approvazione Atto di Indirizzo n. 1 - contenuti minimi, gli elaborati e le prime regole tecniche di elaborazione dei quadri conoscitivi (QC) dei piani urbanistici generali (PUG).